辟谣!中粮长城葡萄酒检出致癌色素?其实人家也是躺枪
日期:2016-03-25 11:56:32 / 人气:2262
今天刷朋友圈,刷个两下子就能看到这张报纸。标题字儿特大也容不得你不看,内容也挺吓人的 —— “中粮长城葡萄酒检出致癌色素”。 致癌啊!还是我们熟悉的“中粮长城葡萄酒”?!朋友们瞬间炸开了锅。
不少人说,没想到中粮这么大的牌子,还会干这种蠢到家的事。
对呀,作为中国最知名的酒类品牌,中粮酒业就这么鼠目寸光吗?笔者心中不禁充满了疑问。
在这张被轮番转发的报纸照片上,其实除了“中粮长城葡萄酒检出致癌色素”八个大字外,具体内容很难看清。笔者网上搜索了一下,找到的具体报道是这样的。
报道中明确指出,使用致癌色素的公司叫“中粮长城葡萄酒业有限公司 烟台龙爵葡萄酒有限公司”,乍一看,像是附属于中粮酒业的一个分公司。
于是,笔者去网上搜索了一下中粮酒业的分公司,它们分别是:沙城产区的中国长城葡萄酒有限公司,昌黎产区的中粮华夏长城葡萄酒有限公司和烟台产区的中粮长城葡萄酒(烟台)有限公司。——真的没有一个叫龙爵的。
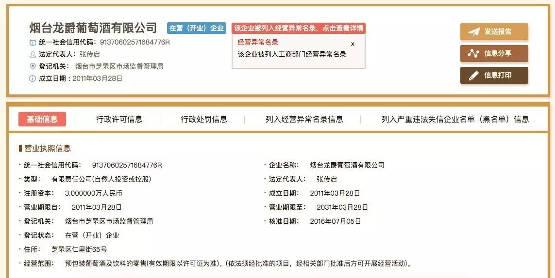
很明显,“烟台龙爵葡萄酒有限公司”是一家独立的,和中粮没半毛钱关系的公司。
而这个烟台龙爵葡萄酒有限公司,我们在国家企业信用信息公示系统中,查到了以下信息,其实该企业已被列入经营异常名录。并且,该企业在2013年就参与类似仿冒事件,在中国知识产权判决文书网站已公示,中粮酒业胜诉。
▲图片来源:http://ipr.court.gov.cn/hen/sbq/201411/t20141117_4152602.html
虽然此“中粮”非彼“中粮”,但所有的黑锅还是要真中粮来背。下午的时候,中粮长城葡萄酒公众号火速发表严正声明,对这次“中粮长城葡萄酒检出致癌色素”的严重失实报道做出澄清:
这篇声明的大意是:“中粮酒业和事件中的 ‘中粮长城葡萄酒有限公司 烟台龙爵葡萄酒有限公司’ 没有任何关系,而且已经就此事对它提起诉讼;苏州日报也已经认识到错误,对标题做出整改。”
在这次事件中,仿冒者固然可恶,但作为主流媒体的苏州日报,也确实不应该用这种模糊的标题,误导读者。
最后,作为消费者的我们,在食品安全问题层出不穷的今天,确实不能掉以轻心。但在看到此类消息时,不要急于轻信,跟风转发,应该先确定消息的真实性,再做评判。
新闻资讯 News
- 混酒圈十年,最值得的投资,是它...03-25
- “世界第一酒村”:罗曼尼•康帝...03-25
- 从小清新到重口味 | 橡木桶:我就...03-25
- 除了进口环节48%的税率,一瓶进...03-25
美酒展示 Wines
- 安顿之家赤霞珠红葡萄酒05-24
- 安顿之家珍藏红葡萄酒05-24
- 修道士半甜红葡萄酒11-19
- 魔叶半甜红葡萄酒11-19
- 万利来西拉红葡萄酒11-19
- 安顿之家特藏红葡萄酒11-19

